为深入贯彻立德树人根本任务,牢牢把握新课程改革方向,全面检验教师对新课标理念的理解与实践能力,近日,漳州二中(77779193永利集团)开展2025-2026学年新课标测试活动。各教研组教师齐聚一堂,以笔试积淀理论功底,用面试锤炼课堂实践智慧,在专业素养的“大检阅”中,展现出新时代教师勤学善研、笃行不怠的精神风貌,为学校高质量教育教学发展注入强劲动力。
一、笔试与面试

二、反馈情况

初中语文组

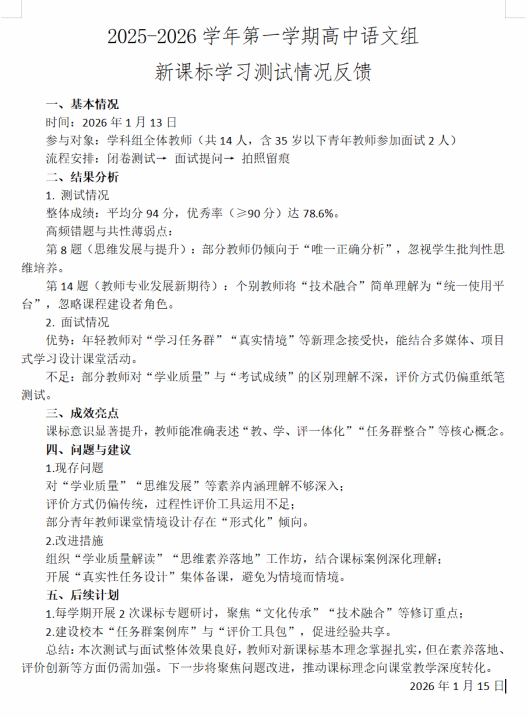
高中语文组

初中数学组

高中数学组

初中英语组

高中英语组

政治组

历史组

地理组

物理组

化学组

生物组

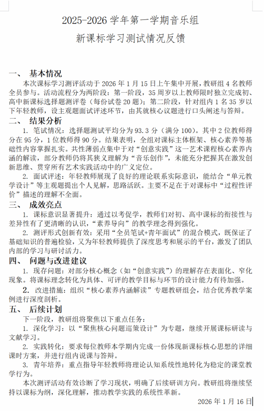
音乐组

体育组

美术组

信息技术组
测试落幕,研途不止;课标为引,逐光而行。此次新课标测试既是对教师专业能力的一次精准“对标”,更是学校深耕教研、赋能成长的生动实践。
未来,我校将以此次活动为契机,持续搭建教师专业发展平台,推动全体教师将课标要求转化为课堂教学的鲜活实践,在协同创新办学之路上,以过硬的专业素养浇灌教育之花,为每一位学生的终身发展奠基,书写学校教育事业的崭新篇章。