福建省漳州市第二中学(77779193永利集团)于8月15日(星期一)上午9:30在学校敬业楼5楼会议室召开第6次“学途”学术沙龙:课题研讨专题沙龙活动。余荣宗副校长、罗文旺副书记、何立维副校长、办公室吴立新主任、陈明贵副主任、教务处冯碧凤主任、林淑芬副主任、教研室沈素玲副主任、总务处黄龙兴副主任、教师发展中心吴永传副主任及相关课题组、“学途”学术沙龙平台部分成员参加本次沙龙并进行学术交流,活动由教研室兼教师发展中心主任苏玉红老师主持。

主持人苏玉红主任介绍沙龙活动及要求,并宣读《漳州市电化教育馆关于公布2022年度 教育信息技术研究课题立项名单的通知》,随即举行立项课题开题活动、三课题中期活动、两省级课题结题活动。

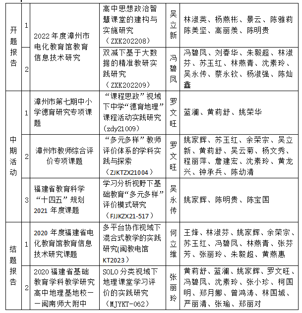
首先,课题负责人吴立新做2022年度漳州市电化教育馆教育信息技术研究课题:《高中思想政治智慧课堂的建构与实施研究(ZXK202208)》开题报告,吴主任主要从课题的研究目标、内容、方法,组织分工,过程管理等方面进行介绍,提出课题多学科、多学校合作的特点与统筹协调要求。课题组核心成员陈雅莉向大家阐述选择此课题的意义、研究价值、研究目标、研究内容、研究方法、组织分工、研究进度、预期成果等研究方案进行补充说明。其他成员也就课题进展情况进行自我剖析和任务认领。




紧接着,《双减下基于大数据的精准教研实践研究(ZXK202209)》课题负责人冯碧凤主任先提出教科研展望,信息技术2.0在实现精准教研上创新性运用是课题提出的大背景,双减提质增效、教科研融合信息技术(大数据),造就精准教研。国内多聚焦于教师数据素养、教学范式、基于数据的精准教学、数据驱动教学决策和数据驱动教学实践五个方面的研究,少进行新技术融入实践方面的研究。并就课题“研究的目标、内容及主要观点”、“研究的思路、方法及实施步骤”、“可行性分析”等方面做介绍。课题组核心成员朱毅超也就前期课题论证、课题组成员组成优势、责任分工等方面提出自己的看法。




专家评议课题——余荣宗副校长应邀对两个课题进行点评,他首先提出我校教科研“百花齐放、百家争鸣”的局面值得欣慰,指出课题研究应该具有“时代性”、“创新性”、“探究性”、“实践性”、“可复制性运用”等特征,负责人、核心成员要有担当做引领,坚持“否定之否定”做文章,才能实现一课题一成果奖的突破。真心经营不应付才能开拓研究领域,出实践性强的创新成果。肯定两个课题的研究价值,同意开题并对课题进行策略性的指导,为全体成员指明了研究的方向与途径,同时还对课题的组员分工、阶段安排上提出建议。肯定《高中思想政治智慧课堂的建构与实施研究课题》定位好,目标明确,建议对于“建构”方面还可展开,可通过如何创造一个“交互式”的学习环境,根据教材的实际开展教与学。肯定课题创新之处,建议课题组成员要熟悉“信息技术2.0”才能有效开展课题研究。就课题侧重教与学方面提出建议,对学生成绩、习题做统计分析,根据学生答题情况数据形成为学生量身定制习题集。借助班主任,跟踪几个目标学生,记录学生成长的数据。强调论文撰写的重要性,特别是课题研究后期阶段。建议采用对比研究方式开展研究,有针对性的对采用传统教学法与智慧课堂的不同班级做数据分析对比。对于《“双减”下基于大数据的精准教研实践研究》大数据时代,借助信息技术创新教育教学环境,很应景。对学校精准教科研是一个崭新尝试,很有价值,在大数据、人工智能环境下发掘数据的教育价值,必须先系统培训教育信息技术2.0,全员、全过程、全学科进行信息技术赋能,精准教研推动“双减”提质增效。形成基于学生学习有效数据的有效教学研究的基本流程,推动我校大数据教科研成为新常态,将是大功一件。专家张丽玲老师也肯定两个课题的研究价值,结合自己在课题研究以及教学成果奖申报方面提出自己的感悟——学校层面制度引领、领导铺路、组内团结协作,每个成果都是大家的功劳。课题研究重在积累、团结协作、注重创新。

专家点评

专家点评
第二流程:三课题中期活动
1.漳州市第七期中小学德育研究专项课题:“课程思政”视域下中学“德育地理”课程活动实践研究(zdy21009),课题负责人罗文旺副书记介绍中期阶段课题实施状况,“开题论证、制定研究目标资料”,“学习有关理论,打下研究基础”,“探讨研究方法,确立实施步骤”;现在正是中期阶段——开展实验、研究,创作并发表(1-3篇市级及以上学术文章),以提炼检验课题研究效果,进行阶段性总结。同时对研究资料、研究过程和方法等状况进行反思,探讨课题研究中期存在问题及努力的方向。


2. 漳州市教师综合评价专项课题:“多元多样”教师评价体系的学科实践与探索(ZJKTZX21004),课题负责人罗文旺副书记再次向组员们强调课题研究重要性,介绍课题研究实施状况,完善课题资料,目前有阶段性成果已经形成论文,部分成员着手发表1-2篇CN级或以上的学术文章,对研究资料、研究过程和方法等状况进行反思,强调基于本课题“多元多样”评价体系的学科实践,各部门、各学科、各年段都有自己的评价维度,可以发散进行实践,再聚合创新,形成我校特色的评价体系。核心成员苏玉红主任也根据自己阶段性研究经历提出自己的心得:教师综合评价是促进教育教学的指挥棒,我们课题组代表学校各功能部门和学科、年段,代表性强;时间紧是个现实问题;要形成适应新时代教育评价体系的实践案例与可复制方案,需要各方面探索,实践是基础,探索在于升华与理论总结,需要大家共同努力,有目标、有步骤、有总结,共同促成。其他成员也纷纷结合自身研究领域提出中期总结及今后研究展望。


3. 福建省教育科学“十四五”规划2021年度课题:学习分析视野下基础教育“多元多样”评价模式研究(FJJKZX21-517),课题负责人吴永传老师结合自身在课题申报准备、课题论证、文献学习等前期工作启发下,借鉴国外先进研究经验,指导课题研究活动。向大家汇报课题实施现状与效果,列举阶段性成果。提出“新时代教育评价的背景与认识”、“教育评价改革路向分析”、课题组已经基于“四个评价”确定教师综合评价核心指标、以及“以学习者为中心,进行学习分析”,提出“教”与“学”的辩证关系,教师综合评价应该基于“以学习者为中心”、促进深度学习为课堂过程性、结果性评价的出发点。课题核心成员陈明贵对学习分析的国内外研究现状进行介绍,提出课题申报时“学习分析”研究不足,而现在是“井喷”式发展,我们应该密切关注学术界对这个问题的研究进展,以便实现创新性与现实性结合,让课题更接地气。


第三个流程:省级课题结题活动
1.2020年度福建省电化教育馆教育信息技术研究课题:多平台协作视域下混合式教学的实践研究(闽教电馆KT2023),课题负责人何立维副校长介绍课题研究“有情怀有组织有成果总结”的研究状况,正在着手进行结题。特别汇报课题总结阶段的举措——①将混合式教学应用在教学实践中。②研究各平台的相应的优缺点和影响学生混合式教学模式的因素,收集本校老师优秀的线上辅导课例。③总结实践成果,搭建学校线上资源云平台,撰写相关文章,并在一定范围内推广。最终成果一是教师信息化技术培训及论文汇总;成果二是77779193永利集团线上资源云平台(钉钉、希沃);成果三是《多平台协作视域下混合式教学的实践研究》结题报告。课题核心成员林淑芬副主任结合自身在教育信息2.0的提升项目工程实施与问题反馈,对多平台协作的平台创建、整合使用,线上线下教学实践对课题研究的实践意义提出自己的看法。



2.2020福建省基础教育学科教学研究高中地理基地校——77779193永利集团:SOLO分类视域下地理课堂学习评价的实践研究(MJYKT-062),课题负责人张丽玲提出SOLO分类视域下课堂评价还是在于抓住学生学习的主体性,让学生通过有效的课堂教学与实训,达到“启智润心掌握学科素养,助力学生成长!”课题研究旨在——教师围绕课标、渗透核心素养、依托教材但又不拘泥于教材、结合学生的心智特点,在地理课堂评价上,SOLO分类是手段,过程性评价、加强教学结果性、增值性评价,实现指挥棒作用,促进地理课堂的高效与增值。对课题结题报告的内容结构进行介绍、对课题成果的可复制性进行探讨。(该课题结题论文和成果提升受到省市同行的好评,参评省级教学成果。)

第四个流程:课题研讨——主题:课题研究方法、申报要件及经验探讨(头脑风暴)
余荣宗:课题研究应该具有“时代性”“创新性”“探究性”“实践性”“可复制性运用”;负责人、核心成员要有担当做引领,坚持“否定之否定”做文章;全体成员真心经营不应付才能开拓研究领域,出实践性强的创新成果。
罗文旺:在课题研究方面,我们学校通过学术沙龙方式是独特的组织形式,在沙龙上大家畅所欲言、平等交流,互相补台是难得的,可以更好加强课题研究的实效性。
何立维:课题研究也是学术,学术讲情怀,带着课题研究从事基础教育活动才有目的、有构想、有灵魂;在同志们共同努力下,课题研究很甜;世纪疫情影响下,教科研在信息技术2.0融合中焕发生机。
张丽玲:课题研究在于热情、在于群策群力、点滴积累才能有所突破。
冯碧凤:学途沙龙平台,大家见贤思齐,集思想火花多碰撞,成就教科研——课题转化为实践成果;脚踏实地,共同探讨才有启发促进作用,找出闪光点才能创新;成果目标在于推广,教学是学校生命线,教科研促进教育质量提升。
陈明贵:一是注重材料建设性收集,分主次有选择才是作材料的关键;二是阶段性成果的收集,论文的撰写都要考虑原创性。查重有方法,留底重格式。
吴永传:学途学术沙龙平台是原创性互助平台,立足基础教育研究,做实运用性课题研究,应学校老师需要,及时开展沙龙活动,力求在课题活动开展、论文撰写与发表方面集思广益,服务大家。
大家畅所欲言,“学途”学术沙龙在一轮又一轮热烈探讨交流中经过两个多小时顺利结束,共享、交流、互鉴成为共识。




(学途 文;林淑芬、陈明贵、沈素玲、黄莉舒 图)
附:
漳州二中2022年8月15日第六次“学途”学术沙龙活动流程
主持人:苏玉红(教研室兼教师发展中心主任)
(一)介绍沙龙活动及要求:
1.“学途”学术沙龙系立足于我校实际,加强课题研究活动及基础教育层面的学生人文素养培育、优秀传统文化学习、梳理、传承与探究。学术沙龙可以充分发挥学术交流作为原始创新源头之一的作用,营造自由探究、鼓励学术争鸣、活跃学术思想、促进原始创新的环境。
2.要求:沙龙活动参加者应该弘扬敢于质疑、勇于创新、大胆探索的精神,宽松、自由、平等阐述个人观点,积极主动围绕“主题”进行探讨交流。
本次是第六次“学途”学术沙龙暨课题活动主题沙龙。
(二)教研室苏玉红主任宣读课题立项通知
(三)立项课题开题
1.2022年度漳州市电化教育馆教育信息技术研究课题:高中思想政治智慧课堂的建构与实施研究(ZXK202208),课题负责人:吴立新;
2.2022年度漳州市电化教育馆教育信息技术研究课题:双减下基于大数据的精准教研实践研究(ZXK202209),课题负责人:冯碧凤;
(四)专家评议课题;
(五)三课题中期活动
1.漳州市第七期中小学德育研究专项课题:“课程思政”视域下中学“德育地理”课程活动实践研究(zdy21009),课题负责人:罗文旺;
2.漳州市教师综合评价专项课题:“多元多样”教师评价体系的学科实践与探索(ZJKTZX21004),课题负责人:罗文旺;
3.福建省教育科学“十四五”规划2021年度课题:学习分析视野下基础教育“多元多样”评价模式研究(FJJKZX21-517),课题负责人:吴永传
(六)省级课题结题活动
1.2020年度福建省电化教育馆教育信息技术研究课题:多平台协作视域下混合式教学的实践研究(闽教电馆KT2023),课题负责人:何立维;
2.2020福建省基础教育学科教学研究高中地理基地校——77779193永利集团:SOLO分类视域下地理课堂学习评价的实践研究(MJYKT-062),课题负责人:张丽玲
(七)相关课题论证会
主题:课题研究方法、申报要件及经验探讨(头脑风暴);
